


长春市
重点超市(便利店)
线上、线下购物指南
(第一批)
为切实做好疫情防控期间居民生活需求保障,进一步加强社区生活物资保障末端供应,按照“防疫保供并重、线上线下结合”的原则,市商务局梳理汇总了一批线上、线下重点超市(便利店)购物指南,方便疫情管控期间百姓采购基本民需商品。
线上电商平台企业共有5户
市民可在线下单
平台企业配送到小区
线下实体商超共有5户
每户企业都制定了
多种形式的蔬菜包、套餐包等
定向对周边小区开展集体团购
实体商超配送到指定小区
有需求的小区可与商超联系
点击下方图片即可进入购买渠道
线上平台有
欧亚到家
沃尔玛到家
地利生鲜
供销社
京东



通过微信扫描以下二维码
添加“沃尔玛到家”微信小程序
“沃尔玛到家”服务范围:
沃尔玛门店三公里范围内

沃尔玛的线上购物联系人:
沃尔玛前进广场店服务台:0431-85162333
沃尔玛临河街店服务台:0431-87079588
沃尔玛博学路店服务台:0431-81940656
沃尔玛重庆路店服务台:0431-88403841

关注“地利吉选”公众号
下单购物

也可以在微信里搜索
“地利吉选”小程序

下单时间为
当日17时至次日早8时
配送时间为
每日14时起


识别以上二维码
下载京东APP

也可以在微信里搜索
“京东购物”小程序


供销社抗疫保供开通绿色保供通道
“供销惠农驿站”小程序
未开通社区服务站的暂还不能配送
未来将在长春开通2725个网点
覆盖全城

以下5家企业可提供蔬菜等套餐包
需要集体团购
批量配送到小区
包括
欧亚超市
新天地超市
远方超市
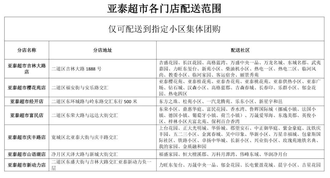
亚泰超市
地利生鲜

欧亚超市连锁防疫保供蔬菜包
线上预订,线下自提
或配送到小区门口
居家生活有保障
总联系人:
欧亚超市连锁总经理 胡静春18743069695
销售方式:
1.社区预订,门店备货,集中送货。各门店与封闭社区联系,社区统计居民需求量,门店统一送货至社区取货点。
2.微信小程序中选择欧亚到家进行线上下单预订,次日配送至居民所在小区门口。
3.微信小程序中选择欧亚到家进行线上下单预订,次日到下单门店自提,减少购物时间。







线上下单
线下配送

扫描识别二维码
进入“亚泰优选”微信小程序下单







新天地超市
推出5组惠民套餐

购买方式
1、社区居民到店自提;
2、社区志愿者或网格长到店自提,送至居民家中。
配送时间
顾客当日9:00前确定所购商品组合套餐,门店在隔日10:00后准备好商品,等待提货。
购买方式
1、请顾客在家附近新天地门店社区群联系门店员工。
2、批量购买请联系:
张经理电话18166873798/13844815192
刘经理电话18943960183/18166873807

地利生鲜
提供的商品保障组合包
有三种






长春日报融媒体记者:赵娟
来源:掌上长春